2025小姐威客最新活动,全国新媛论坛2025广州qm论坛,小红楼论坛资料大全最新版本更新内,ypllt.net论坛春风阁(全国信息)
首页
企业概况
集团介绍
集团领导
组织架构
业务板块
资讯中心
水控要闻
基层快讯
近期关注
信息公开
视频专栏
党的建设
党建动态
纪检监察
群团工作
专题专栏
学习园地
人才招聘
人才招聘
搜索
取消
资讯中心
水控要闻
基层快讯
近期关注
信息公开
视频专栏
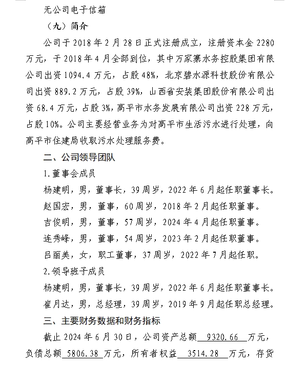
山西水投碧源水处理有限公司
2024年中期信息公开报告
编辑: 时间:2025-01-23 点击:
上一篇:
山西水投碧源水处理有限公司2023年度财务等重大信...
下一篇:
山西水投碧源水处理有限公司2024年第三季度信息公...
【关闭】