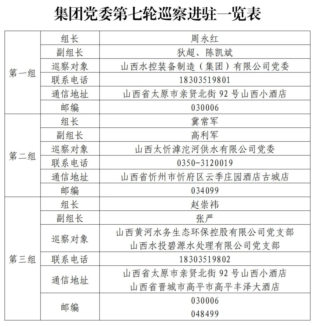
根据万家寨水控集团党委巡察工作统一部署,6月30日至7月1日,集团党委第七轮巡察完成进驻,第一、第二巡察组采取“一对一”的方式,对装备集团、太忻供水公司党组织开展常规巡察,第三巡察组采取“一托二”的方式,对山西水控生态环境产业有限公司所属的环保公司、碧源公司党组织开展提级巡察;期间同步开展意识形态工作责任制落实情况和选人用人情况专项检查。
在进驻动员会上,通报了本轮巡察的工作目的、重点任务、总体安排、工作方式等,要求巡察组和被巡察党组织深入学习贯彻习近平新时代中国特色社会主义思想和党的二十大精神,全面贯彻落实《中国共产党巡视工作条例》,以强有力的巡察监督,确保党中央重大决策部署和省委重点任务要求以及集团党委各项工作安排贯彻落实到位;要扛牢政治责任,强化党的领导和党的建设,深化全面从严治党;要突出问题导向,提高发现问题的精准性,高标准完成巡察任务;要注重统筹兼顾,提高巡察工作的联动性;要以此次巡察为契机,进一步推动解决被巡察党组织存在的突出问题,为企业高质量发展提供坚强政治保障。
各被巡察党组织主要负责人表示,将切实提高政治站位,积极配合巡察,主动接受监督,加强沟通协作,与巡察组同题共答,共同完成好本轮巡察任务。
本轮巡察现场巡察期为:2025年7月7日至2025年9月14日(70天),巡察期间设有专门联系电话、巡察意见箱,受理涉及被巡察单位相关问题的来信来电来访。各巡察组受理电话时间工作日上午08:00—12:00;下午14:30—18:00,受理信访时间截至2025年9月7日下午18:00。

(文:乔熹)